Past Issue in 2023

Volume: 13, Issue: 7

left

Dec

20

Dec

5

Nov

20

Nov

5

Oct

20

Oct

5

Sep

20

Sep

5

Aug

20

Aug

5

Jul

20

Jul

5

Jun

20

Jun

5

May

20

May

5

Apr

20

Apr

5

Mar

20

Mar

5

Feb

20

Feb

5

Jan

20

Jan

5

right

Biochemistry

Rapid and Reliable Quantification of Glycerol-3-phosphate Using Gas Chromatography–coupled Mass Spectrometry

Rapid and Reliable Quantification of Glycerol-3-phosphate Using Gas Chromatography–coupled Mass Spectrometry

HL Huazhen Liu
KY Keshun Yu
PK Pradeep Kachroo
2037 Views
Apr 5, 2023
Glycerol-3-phosphate (G3P) is a conserved precursor of glycerolipids that also plays an important role in plant defense. Its levels and/or metabolism are also associated with many human disorders including insulin resistance, diabetes, obesity, and cancer, among others. In plants, G3P accumulates upon pathogen infection and is a critical component of systemic acquired resistance, which confers broad spectrum disease resistance against secondary infections. G3P also plays an important role in root-shoot-root signaling in soybean that regulates incompatible interactions with nitrogen-fixing bacteria. Thus, accurate quantification of G3P is key to drawing a valid conclusion regarding its role in diverse processes ranging from lipid biosynthesis to defense. G3P quantification is further compounded by its rapid degradation in extracts prepared at room temperature.Here, we describe a simplified procedure for accurate quantitative analysis of G3P from plant tissues. G3P was extracted along with the internal standard ribitol, derivatized with N-Methyl-N-(trimethylsilyl)trifluoroacetamide (MSTFA) and analyzed by gas chromatography–coupled mass spectrometry using selective ion mode. This procedure is simple, economical, and efficient, and does not involve isotopic internal standards or multiple-step derivatizations.

Biological Engineering

Preparation and Characterization of IL-22 mRNA-Loaded Lipid Nanoparticles

Preparation and Characterization of IL-22 mRNA-Loaded Lipid Nanoparticles

ZA Zahra Alghoul
JS Junsik Sung
KW Kenji Wu
GA Gianfranco Alpini
SG Shannon Glaser
CY Chunhua Yang
DM Didier Merlin
2395 Views
Apr 5, 2023
Interleukin-22 (IL-22) has been demonstrated as a critical regulator of epithelial homeostasis and repair; it showed an anti-inflammatory effect against ulcerative colitis. Local microinjection of IL-22 cDNA vector has been shown to be effective in treating ulcerative colitis in mouse models. However, microinjection comes with multiple technical challenges for routine colon-targeted drug delivery. In contrast, oral administration can get around these challenges and provide comparable efficacy. We showed in previous studies that oral administration of new lipid nanoparticles (nLNP)-encapsulated IL-22 mRNA targets the colon region and efficiently ameliorates colitis. This protocol describes the details of preparing and characterizing the nLNP-encapsulated IL-22 mRNA using three major lipids that mimic the natural ginger-derived nanoparticles. It provides an nLNP platform that can be used to orally deliver other types of nucleic acids to the colon.

Cancer Biology

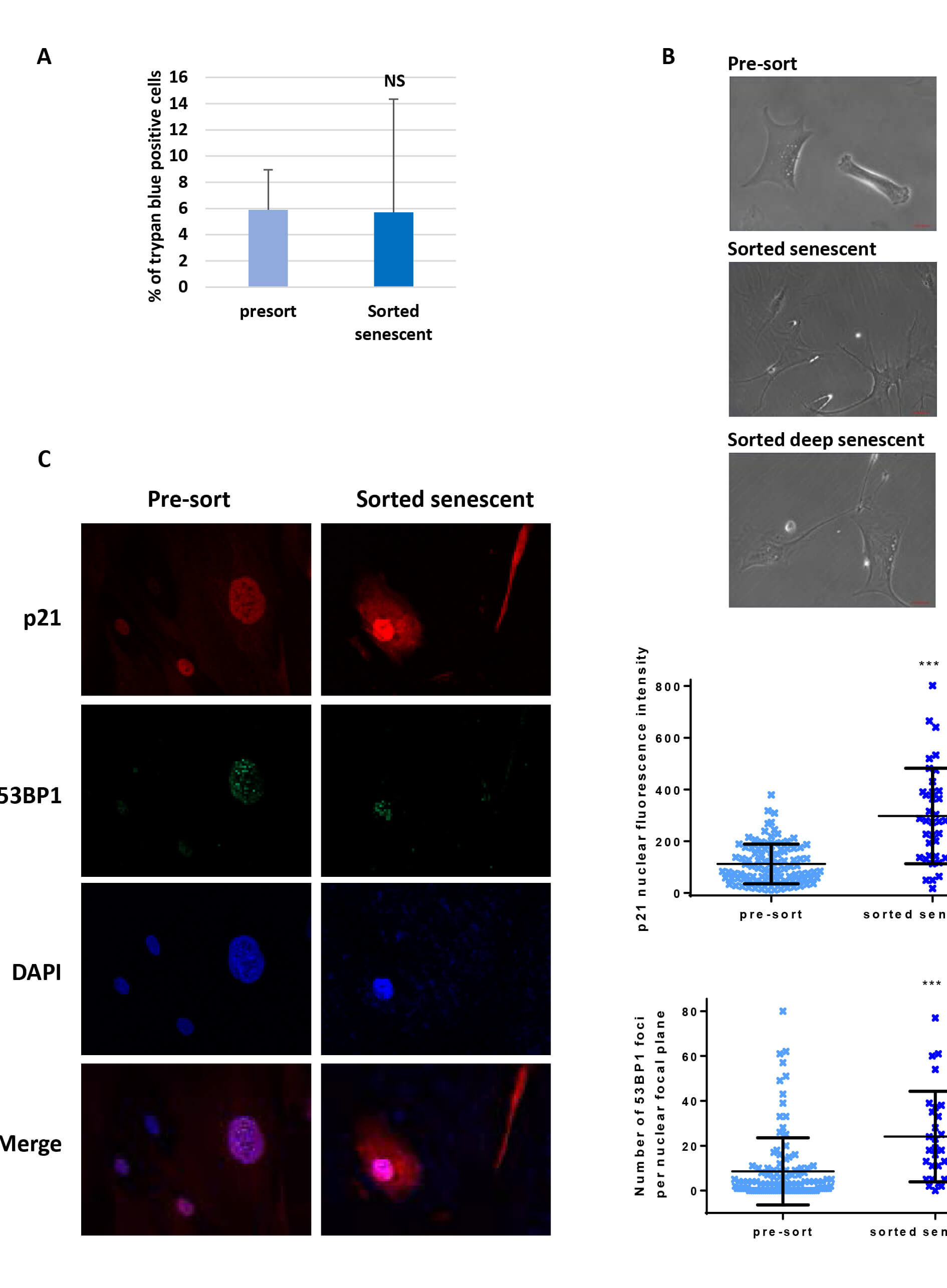
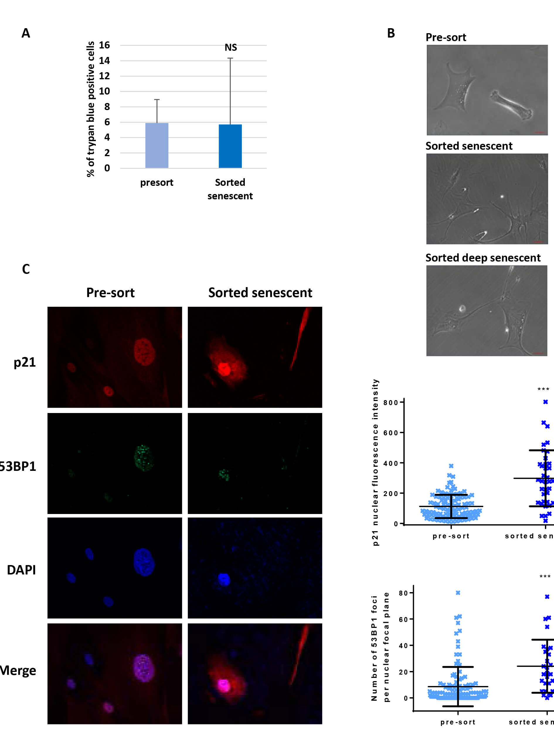
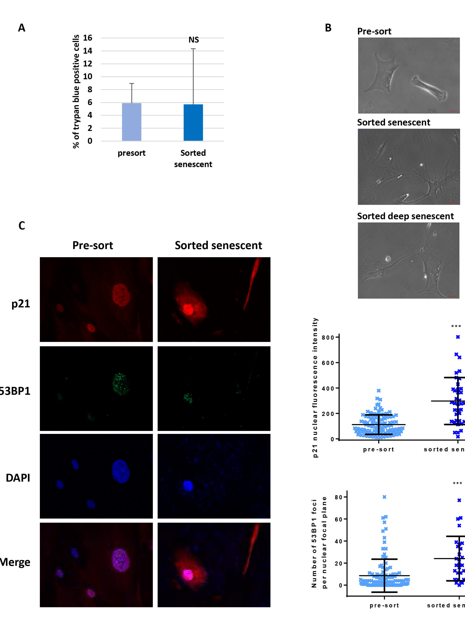
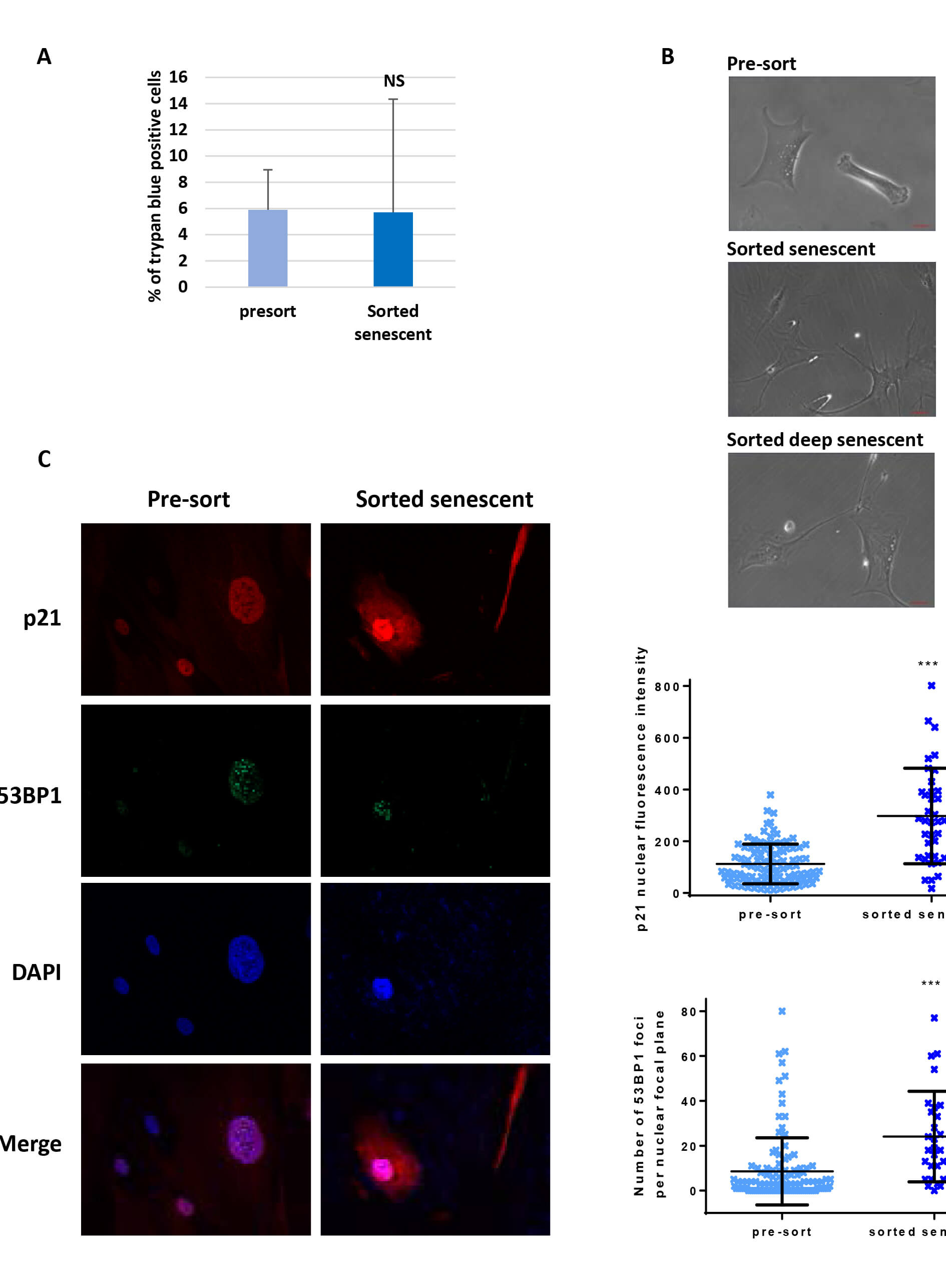
Flow Cytometry-based Method for Efficient Sorting of Senescent Cells

Flow Cytometry-based Method for Efficient Sorting of Senescent Cells

EG Erwan Goy
NM Nathalie Martin
CD Claire Drullion
LS Laure Saas
OM Olivier Molendi-Coste
LP Laurent Pineau
DD David Dombrowicz
ED Emeric Deruy
HB Hélène Bauderlique-Leroy
OS Olivier Samyn
JN Joe Nassour
Yd Yvan de Launoit
CA Corinne Abbadie
3820 Views
Apr 5, 2023
Cellular senescence is a reprogrammed cell state triggered as an adaptative response to a variety of stresses, most often those affecting the genome integrity. Senescent cells accumulate in most tissues with age and contribute to the development of several pathologies. Studying molecular pathways involved in senescence induction and maintenance, or in senescence escape, can be hindered by the heterogeneity of senescent cell populations. Here, we describe a flow cytometry strategy for sorting senescent cells according to three senescence canonical markers whose thresholds can be independently adapted to be more or less stringent: (i) the senescence-associated-β-galactosidase (SA-β-Gal) activity, detected using 5-dodecanoylaminofluorescein Di-β-D-galactopyranoside (C12FDG), a fluorigenic substrate of β-galactosidase; (ii) cell size, proportional to the forward scatter value, since increased size is one of the major changes observed in senescent cells; and (iii) cell granularity, proportional to the side scatter value, which reflects the accumulation of aggregates, lysosomes, and altered mitochondria in senescent cells. We applied this protocol to the sorting of normal human fibroblasts at the replicative senescence plateau. We highlighted the challenge of sorting these senescent cells because of their large sizes, and established that it requires using sorters equipped with a nozzle of an unusually large diameter: at least 200 µm. We present evidence of the sorting efficiency and sorted cell viability, as well as of the senescent nature of the sorted cells, confirmed by the detection of other senescence markers, including the expression of the CKI p21 and the presence of 53BP1 DNA damage foci. Our protocol makes it possible, for the first time, to sort senescent cells from contaminating proliferating cells and, at the same time, to sort subpopulations of senescent cells featuring senescent markers to different extents.Graphical abstract

Developmental Biology

Analysis of Mouse Brain Sections by Live-cell Time-lapse Confocal Microscopy

Analysis of Mouse Brain Sections by Live-cell Time-lapse Confocal Microscopy

TY Tao Yang
TH Ty Hergenreder
BY Bing Ye
1979 Views
Apr 5, 2023
The developing cerebral cortex of mammals is generated from nascent pyramidal neurons, which radially migrate from their birthplace in the ventral part of the neural tube to the cortical surface. Subtle aberrations in this process may cause significant changes in cortical structure and lead to developmental neurological disorders. During pyramidal neuron migration, we recently showed that the migrating neuron, which bypasses its last preceding neuron, is critical for its proper positioning and contributes to cerebral cortex thickness. Studying this process requires an imaging system with single-cell resolution and a prolonged observation window. Therefore, we built a system to maintain an organotypic brain slice on the stage of a Leica SP5 confocal microscope, which facilitated high-resolution imaging over a 12-hour time-lapse observation period of cellular events during neuron migration. Here, we share our protocol along with guidelines for overcoming difficulties during the setup. This protocol facilitates the observation of, but is not limited to, neurodevelopmental and pathological processes occurring during neuron migration.

Immunology

In situ Microinflammation Detection Using Gold Nanoclusters and a Tissue-clearing Method

In situ Microinflammation Detection Using Gold Nanoclusters and a Tissue-clearing Method

FN Fayrouz Naim
RH Rie Hasebe
SH Shintaro Hojyo
YS Yukatsu Shichibu
AI Asuka Ishii
YT Yuki Tanaka
KT Kazuki Tainaka
SK Shimpei I. Kubota
KK Katsuaki Konishi
MM Masaaki Murakami
2710 Views
Apr 5, 2023
Microinflammation enhances the permeability of specific blood vessel sites through an elevation of local inflammatory mediators, such as interleukin (IL)-6 and tumor necrosis factor (TNF)-α. By a two-dimensional immunohistochemistry analysis of tissue sections from mice with experimental autoimmune encephalomyelitis (EAE), an animal model for multiple sclerosis (MS), we previously showed that pathogenic immune cells, including CD4+ T cells, specifically accumulate and cause microinflammation at the dorsal vessels of the fifth lumbar cord (L5), resulting in the onset of disease. However, usual pathological analyses by using immunohistochemistry on sections are not effective at identifying the microinflammation sites in organs. Here, we developed a new three-dimensional visualization method of microinflammation using luminescent gold nanoclusters (AuNCs) and the clear, unobstructed brain/body imaging cocktails and computational analysis (CUBIC) tissue-clearing method. Our protocol is based on the detection of leaked AuNCs from the blood vessels due to an enhanced vascular permeability caused by the microinflammation. When we injected ultrasmall coordinated Au13 nanoclusters intravenously (i.v.) to EAE mice, and then subjected the spinal cords to tissue clearing, we detected Au signals leaked from the blood vessels at L5 by light sheet microscopy, which enabled the visualization of complex tissue structures at the whole organ level, consistent with our previous report that microinflammation occurs specifically at this site. Our method will be useful to specify and track the stepwise development of microinflammation in whole organs that is triggered by the recruitment of pathogenic immune cells at specific blood vessels in various inflammatory diseases.

Neuroscience

Fluorescence Assays for Real-Time Tracking of Cell Surface Protein Internalization and Endosomal Sorting in Axons of Primary Mouse Hippocampal Neurons

Fluorescence Assays for Real-Time Tracking of Cell Surface Protein Internalization and Endosomal Sorting in Axons of Primary Mouse Hippocampal Neurons

TC Tai Chaiamarit
YW Yin Wu
AV Adriaan Verhelle
SE Sandra E. Encalada
2439 Views
Apr 5, 2023
The trafficking and sorting of proteins through the secretory-endolysosomal system is critical for the proper functioning of neurons. Defects in steps of these pathways are associated with neuronal toxicity in various neurodegenerative disorders. The prion protein (PrP) is a glycosylphosphatidylinositol (GPI)-anchored protein that follows the secretory pathway before reaching the cell surface. Following endocytosis from the cell surface, PrP sorts into endosomes and lysosomes for further recycling and degradation, respectively. A few detailed protocols using drug treatments and fluorescent dyes have previously allowed the tracking of PrP trafficking routes in real time in non-neuronal cells. Here, we present a protocol optimized for primary neurons that aims to monitor and/or manipulate the trafficking and sorting of PrP particles at several steps during their secretory-endolysosomal itineraries, including (a) ER export, (b) endocytosis, (c) lysosomal degradation, and (d) accumulation in axonal endolysosomes. These primary neuron live assays allow for the robust quantitation of accumulation and/or degradation of PrP or of other membrane-associated proteins that transition from the ER to the Golgi via the cell surface.Graphical abstract
Reconstitution of Membrane-tethered Postsynaptic Density Condensates Using Supported Lipid Bilayer

Reconstitution of Membrane-tethered Postsynaptic Density Condensates Using Supported Lipid Bilayer

ZF Zhe Feng
MZ Mingjie Zhang
1496 Views
Apr 5, 2023
Eukaryotic cells utilize sub-cellular compartmentalization to restrict reaction components within a defined localization to perform specified biological functions. One way to achieve this is via membrane enclosure; however, many compartments are not bounded with lipid membrane bilayers. In the past few years, it has been increasingly recognized that molecular components in non- or semi-membrane-bound compartments might form biological condensates autonomously (i.e., without requirement of energy input) once threshold concentrations are reached, via a physical chemistry process known as liquid–liquid phase separation. Molecular components within these compartments are stably maintained at high concentrations and separated from the surrounding diluted solution without the need for a physical barrier. Biochemical reconstitution using recombinantly purified proteins has served as an important tool for understanding organizational principles behind these biological condensates. Common techniques include turbidity measurement, fluorescence imaging of 3D droplets, and atomic force microscopy measurements of condensate droplets. Nevertheless, many molecular compartments are semi-membrane-bound with one side attached to the plasma membrane and the other side exposed to the cytoplasm and/or attached to the cytoskeleton; therefore, reconstitution in 3D solution cannot fully recapture their physiological configuration. Here, we utilize a postsynaptic density minimal system to demonstrate that biochemical reconstitution can be applied on supported lipid bilayer (SLB); we have also incorporated actin cytoskeleton into the reconstitution system to mimic the molecular organization in postsynaptic termini. The same system could be adapted to study other membrane-proximal, cytoskeleton-supported condensations.
Isolation of Immunocomplexes from Zebrafish Brain

Isolation of Immunocomplexes from Zebrafish Brain

JM Jennifer Carlisle Michel
AM Adam C. Miller
1416 Views
Apr 5, 2023
Zebrafish is an excellent model to study vertebrate neurobiology, but its synaptic components that mediate and regulate fast electrical synaptic transmission are largely unidentified. Here, we describe methods to solubilize and immunoprecipitate adult zebrafish brain homogenate under conditions to preserve electrical synapse protein complexes. The methods presented are well-suited to probe electrical synapse immunocomplexes, and potentially other brain-derived immunocomplexes, for candidate interactors from zebrafish brain.

Plant Science

Determination of Paraquat in Arabidopsis Tissues and Protoplasts by UHPLC-MS/MS

Determination of Paraquat in Arabidopsis Tissues and Protoplasts by UHPLC-MS/MS

MZ Mingming Zhao
QW Qi Wang
MS Muyu Shi
ZS Ziyan Sun
HT Huiru Tang
XG Xiaochun Ge
1625 Views
Apr 5, 2023
Paraquat is a cost-effective herbicide, widely used in many countries, that can induce severe oxidative stress in photosynthetic tissues. Studying plant herbicide resistance or antioxidant stress mechanisms requires determining the cellular paraquat level when plants are treated by paraquat. The traditional isotopic labeling method has the potential risk to cause problems to both human health and the environment. For radioisotope manipulation, special operation spaces and strict environmental inspection are also required. In addition, the radiolabeled paraquat is increasingly hard to buy due to the extended production cycle. Here, we describe a nonradioactive method to determine the paraquat level in a small number of Arabidopsis tissues or protoplasts, using a high resolution ultra-high-performance liquid chromatography (UHPLC)-mass spectrometry (MS)/MS method. This method is highly selective and sensitive, and more environmentally compatible and technically feasible than the isotope detection method.