Published: Vol 3, Iss 14, Jul 20, 2013 DOI: 10.21769/BioProtoc.819 Views: 10220
Reviewed by: Fanglian He

Protocol Collections
Comprehensive collections of detailed, peer-reviewed protocols focusing on specific topics
Related protocols

Quantification of Salivary Charged Metabolites Using Capillary Electrophoresis Time-of-flight-mass Spectrometry
Masahiro Sugimoto [...] Tomoyoshi Soga
Oct 20, 2020 4662 Views

Detection and Quantification of Calcium Ions in the Endoplasmic Reticulum and Cytoplasm of Cultured Cells Using Fluorescent Reporter Proteins and ImageJ Software
Shunsuke Saito and Kazutoshi Mori
Aug 20, 2023 2894 Views

In Vitro Bone Marrow–Derived Dendritic Cells (BMDC) Generation for Antigen Presentation Assay
Sudhakar Singh [...] Sharvan Sehrawat
Apr 20, 2025 4529 Views
Abstract
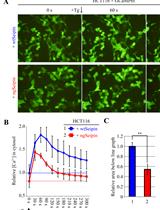
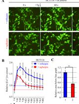
Endosomes embraces different set of compartments such as early endosomes, intermediate endosomes and late endosomes or lysosomes. They become acidic as they mature. This acidification is generated by the vacuolar membrane proton pump V-ATPase that is recruited in late endosomes. This protocol described the measurement of endosomal pH using dextran molecules labelled with pH sensitive and insensitive dyes.
Materials and Reagents
Equipment
Procedure

Recipes
Acknowledgments
This protocol is adapted from Savina et al. (2010); Maschalidi et al. (2012) and Sepulveda et al. (2009).
References
Article Information
Copyright
© 2013 The Authors; exclusive licensee Bio-protocol LLC.
How to cite
Readers should cite both the Bio-protocol article and the original research article where this protocol was used:
Category
Immunology > Immune cell function > Dendritic cell
Biochemistry > Other compound > Ion
Cell Biology > Cell-based analysis > Ion analysis
Do you have any questions about this protocol?
Post your question to gather feedback from the community. We will also invite the authors of this article to respond.
Share
Bluesky
X
Copy link

