Published: Vol 4, Iss 2, Jan 20, 2014 DOI: 10.21769/BioProtoc.1027 Views: 23483
Reviewed by: Lin FangFanglian He

Protocol Collections
Comprehensive collections of detailed, peer-reviewed protocols focusing on specific topics
Related protocols

Quantitative Determination of Ca2+-binding to Ca2+-sensor Proteins by Isothermal Titration Calorimetry
Seher Abbas and Karl-Wilhelm Koch
Apr 5, 2020 6317 Views

Quantification of Salivary Charged Metabolites Using Capillary Electrophoresis Time-of-flight-mass Spectrometry
Masahiro Sugimoto [...] Tomoyoshi Soga
Oct 20, 2020 4626 Views

Detection and Quantification of Calcium Ions in the Endoplasmic Reticulum and Cytoplasm of Cultured Cells Using Fluorescent Reporter Proteins and ImageJ Software
Shunsuke Saito and Kazutoshi Mori
Aug 20, 2023 2854 Views
Abstract
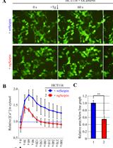
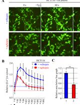
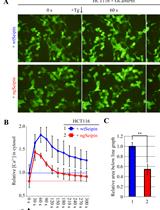
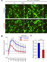
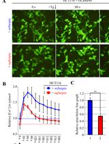
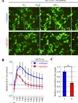
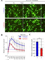
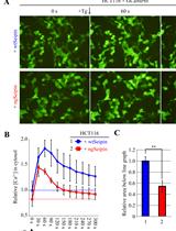
Intracellular pH (pHi) is an important physiological determinant of enzyme activity and cellular function (Kurkdjian and Guern, 1989). All proteins depend on a tightly regulated pH to maintain their structure and function. Protonation–deprotonation events can dictate the charge of biological surfaces and are integral steps in many metabolic reactions (Casey et al., 2010). Moreover, the proton gradient across the mitochondrial membrane is used to generate cellular energy and support other mitochondrial processes. As a result, cells have developed multiple mechanisms to maintain a narrow range of pHi in response to extra- and intracellular fluctuations in pH (Orij et al., 2012). Here, we describe a protocol for pHi measurement in live cells that uses fluorescent microscopy and the pH sensitive dye 2’,7’-Bis-(2-Carboxyethyl)-5-(and-6-)-Carboxyfluorescein Acetoxymethyl Ester (BCECF-AM). This method was recently used to determine the effects of intracellular pH changes on global histone acetylation levels (McBrian et al., 2013).
Materials and Reagents
Equipment
Software
Procedure

In situ calibration

Recipes
| CaCl2.2H2O | 2.65 g/L |
| MgSO4 (anhydrous) | 0.9767 g/L |
| KCl | 4 g/L |
| NaCl | 68 g/L |
| NaH2PO4 | 0.122 g/L |
| EBSS | 1x (from 10x stock) |
| Glucose | 1 g/L (from 100 g/L stock) |
| NaHCO3 | 24 mM (for pH 7.4) |
Acknowledgments
This protocol has been modified from several previous publications as described in the references section, and recently used in McBrian et al. (2013).
References
Article Information
Copyright
© 2014 The Authors; exclusive licensee Bio-protocol LLC.
How to cite
Behbahan, I. S., McBrian, M. A. and Kurdistani, S. K. (2014). A Protocol for Measurement of Intracellular pH. Bio-protocol 4(2): e1027. DOI: 10.21769/BioProtoc.1027.
Category
Biochemistry > Other compound > Ion
Cell Biology > Cell-based analysis > Ion analysis
Do you have any questions about this protocol?
Post your question to gather feedback from the community. We will also invite the authors of this article to respond.
Share
Bluesky
X
Copy link
